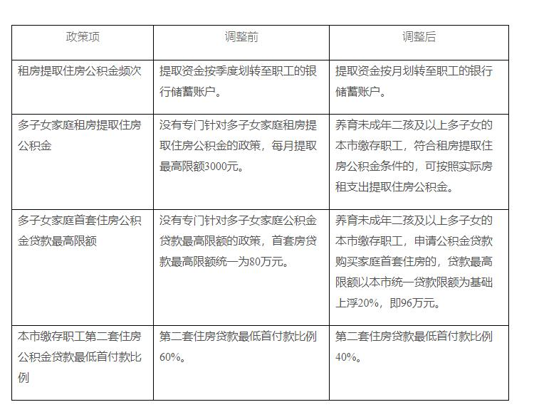
中新网12月21日电 据天津市住房公积金管理中心网站21日消息,《关于调整租房提取住房公积金和个人住房公积金贷款有关政策的通知》近日印发。通知指出,天津市缴存职工申请个人住房公积金贷款购买家庭第二套住房的,应支付不低于住房交易价格40%的首付款。调整前,天津市缴存职工第二套住房公积金贷款最低首付款比例为60%。(中新财经)

天津市住房公积金管理中心网站信息截图。
14301
中新网12月21日电 据天津市住房公积金管理中心网站21日消息,《关于调整租房提取住房公积金和个人住房公积金贷款有关政策的通知》近日印发。通知指出,天津市缴存职工申请个人住房公积金贷款购买家庭第二套住房的,应支付不低于住房交易价格40%的首付款。调整前,天津市缴存职工第二套住房公积金贷款最低首付款比例为60%。(中新财经)

天津市住房公积金管理中心网站信息截图。