易参与和君咨询股权激励研究中心联合发布,2019-2020年度科创板股权激励调研报告
2019 年 6 月 13 日,万众瞩目的科创板正式开板,成为中国资本市场一个重要的里程碑。
与主板相比,科创板的定位是“硬科技”,以半导体、信息技术、医疗为代表的高科技行业,属于典型的技术密集和知识密集型行业,对人力资本,尤其是核心技术人员的依赖度更高。
为此,科创板推出了创新性的股权激励制度,大幅提高了科创企业吸引人才、留住人才的能力,从而为企业核心技术的研发提供智力保障。
易参 2019 年发布科创板股权激励系列文章,之后持续追踪研究,观察到科创板上市企业充分运用政策创新突破,上市后的激励方案灵活多样。
近日,「易参」联合「和君咨询股权激励研究中心」,正式发布《19-20年度科创板股权激励调研报告》。
报告详细解读了科创板股权激励新规的具体规定,并基于自 2019 年 6 月 19 日至今披露股权激励方案的科创板上市公司,有效样本共 30 家,对其数据表现进行梳理分析,分享「易参」和「和君咨询股权激励研究中心」的专业经验,帮助大家了解最前沿的政策和实践信息,为自身企业建立股权激励机制提供实战参考。
科创板股权激励新规解读
一、扩大了激励对象的范围
科创板规定,持股 5% 以上的股东、实际控制人及其配偶、父母、子女,以及上市公司外籍员工,可以成为股权激励对象,但应在上市公司担任主要管理人员、核心技术人员或核心业务人员。
对于以往常规的上市公司股权激励来说,此类人员是不能成为激励对象的。
但在科创企业中,公司的创始人及高管往往也同时是核心技术人员,是能够决定公司走向、对最终业绩负责的人,他们也需要被激励。而且,公司上市后高管也难免会需要减持股份,减持股份对应着控制权的稀释,因此股权激励其实也给了高管们减持的空间。
在此之前,科创板还引入了“37号文”独创的“闭环原则”,即股东人数可以突破 200 人。这对于人力密集型的高科技企业而言,是一项具有实践性意义的举措。
二、增加了新的工具:第二类限制性股票
核准制板块下,股权激励的方式主要有两种:一是限制性股票,二是期权,2 种激励方式各有利弊。
限制性股票需要在股东大会审议通过后 60 日内完成权益登记,等到解锁后还要进行解除禁售操作。当激励对象因离职、业绩未达标而未获得完整股权时,公司还需要进行回购注销等情况。而且,限制性股票在定价时虽然能打折,但也要马上交钱。
期权授予的是市价,不需要立即支付费用,获利原理是通过二级市场股价和公司授予员工期权时约定的行权价格之间的差价赚取上升空间。但如果股价一直低迷,员工未来可能没有收益。
现在科创板规定,激励对象获授限制性股票,应当就激励对象分次获益设立条件,并在满足各次获益条件时分批进行股份登记。这项举措,取消了上市公司需要在限制性股票计划经股东大会审议通过后 60 日内,授予权益并完成登记的限制。
这本质上相当于限制性股票的一个新类型 —— 第二类限制性股票。
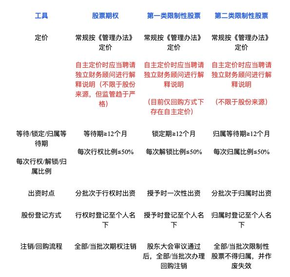
附:三类激励工具对比

总的来看,第二类限制性股票综合了第一类限制性股票和期权的优点:
对比第一类限制性股票,第二类限制性股票的出资时点为归属时点,而且允许员工分批次进行出资,降低了员工的出资压力,同时也可以避免出现因员工离职导致频繁回购的情况,提高了实操的便利性。对比股票期权,第二类限制性股票定价更加灵活。
从这个角度上看,第二类限制性股票本质上是“打折期权”,不需要立即支付股票购买费用,并且授予价格可以进行更大力度的“打折”。综合以上两个优势,第二类限制性股票作为创新激励工具,目前已经成为了科创板股权激励中的主流工具。
三、提高了股权激励的比例上限
科创板规定,上市公司在有效期内的全部股权激励计划所涉及的标的股票总数,累计不得超过公司股本总额的 20% ,而以往A股上市公司股权激励池总量不得超过 10% 。
科创企业大多是「人才密集型」企业,相对传统行业其激励对象覆盖率更高,相应也需要更多的资源去激励员工。激励规模的增加,给了科创板公司更大的灵活性。
此外,与主板相比,科创板 IPO 更加关注市值,也给科创企业股权激励的实施做下了最好的铺垫。
但是,任何一名激励对象通过全部有效期内的股权激励计划获授的公司股票,累计不得超过公司股本总额的 1% ,这也是考虑到股权结构的稳定性问题。
四、增强了股权激励价格条款的灵活性
科创板规定,期权原则上不得低于最近一年审计的净资产/估值,限制性股票原则上不低于股权激励计划草案公布前1个交易日、20个交易日、60个交易日或者120个交易日公司股票交易均价的 50% 。
若低于上述价格的,应当说明定价依据及定价方式,并聘请独立财务顾问,对股权激励计划的可行性、相关定价依据和定价方法的合理性、是否有利于公司持续发展、是否损害股东利益等发表意见。
这一规定,实际上取消了限制性股票授予价格的限制,允许低于市场参考价的 5 折发行,这也为可能上市后即腰斩的公司们做下了缓冲。
因为使用期权激励,员工可以选择是否行权,最多一分钱捞不到,但都不至于亏损。但是,使用限制性股票激励,员工一开始就支付了对价,若是股价跌至对价以下,那么最开始支付的本金很可能就捞不回来了。
对于央企科创板上市公司,国资委也非常支持其股权激励,但降低定价的前提有延长锁定、设定业绩条件等。可见国家特别担心股权激励成为公司员工们套利的手段,而通过各种规定发挥股权激励发挥其绑定人才及绑定公司业绩的作用。
新的规则有了更大的包容性,能够满足更多企业的股权激励需求。可以预见的是,在未来创业版上市公司中股权激励的应用将越加普及,股权激励也将在公司的发展中发挥积极的作用。
30 家科创板上市企业股权激励研究
继 2019 年 9 月 24 日乐鑫科技首个抛出股票激励方案后,科创板公司在上市后纷纷“尝鲜”股权激励。祥生医疗上市日 23 天后即推出了激励计划,成为科创板市场上公司上市后推出激励计划最快的企业。
截至 2020 年 8 月 14 日,科创板上市公司已经突破 150 家,30 家科创板公司在上市后披露了股权激励计划。从数量上来看, 2019 年上市后披露股权激励草案的科创板公司为 8 家,今年以来更是明显提速,新增 22 家上市公司公告了股权激励计划。
「易参」联合「和君咨询股权激励研究中心」,基于上市后披露股权激励方案的 30 家科创板公司,对其激励方案进行梳理分析,勾勒出科创板上市公司股权激励的概貌,帮助大家了解最前沿的政策和实践信息,为自身企业建立股权激励机制提供实战参考。
一、“第二类限制性股票”成为必选激励工具

与其他板块相比,科创板在上市后披露股权激励计划的 30 家公司,全部采用了具有创新性的“第二类限制性股票”作为激励工具,其特点是在归属时出资,有利于缓解员工的出资压力。
案例分享:“中微公司”
在 30 家公司中,只有中微公司在使用限制性股票激励计划的同时,推出了股票增值权激励计划。中微公司实施了几乎面向全员的第二类限制性股票激励,以及对高管进行股票增值权激励。
限制性股票和股票增值权的机制有所不同。限制性股票的归属机制,是激励对象在满足相应归属条件后,分次获得并登记。但股票增值权不涉及到实际股份,它的归属机制是以公司的普通股股票为虚拟标的股票,在满足业绩考核标准的前提下,由公司以现金方式支付行权价格与兑付价格之间的差额。
被授予股票增值权的激励对象,可以通过模拟股票市场价格变化的方式获得收益,对员工更加友好。
中微公司对普通员工使用第二类限制性股票激励,对高管进行股票增值权激励,是一种创新的、适合科创企业发展的解决方案。
二、授予总价值均超过 1,000 万人民币,高管人均获授价值最高

30 家企业的首次授予总价值均超过 1,000 万元,其中 10 家企业的授予总价值超过 1 亿元。
区分不同激励对象,高管人均获授价值最高,如澜起科技授予高管的人均价值达 2,881 万元。其次是核心技术人才,如晶丰明源授予核心技术人才的人均价值达 610 万元。除此之前,17 家企业授予非高管的人均价值超过 50 万元。
截至 2020 年 9 月 22 日,30 家企业授出的限制性股票大幅升值,平均每股浮盈超过 200% 。
三、单次激励额度较低,以小步快跑的激励模式为主
科创板提高了股权激励授予规模的上限,累计最高可达公司股本总额的 20% ,同时允许在期权池下设置多份激励计划。
在激励规模上,由于拆股比例的不同,30 家公司用于激励的股数差别较大,但从占股比例上看,仍然有一定的参考意义。

截至目前,整个A股市场推出了 2500 多期股权激励,平均每一期的激励额度约为 2% 左右,而科创板受估值高、股份支付成本等因素的影响,每一期的激励额度相对较低。
在 30 家公司披露的首期股权激励计划中,授予数量多集中在 1%~1.5% 之间。
这说明实施股权激励时,考虑到科创行业人才更替的频率相对较快,对于关键性岗位要求更高,小步快跑的激励模式更为适合,这也有利于控制股份支付对业绩的影响。
当然不排除有的公司激励需求很大,如晶丰明源的激励额度高达 5.8% ,将近行业均值的 4 倍。
此外,大部分公司也设置了预留权益,多为一年内持续性激励做补充,用以激励方案推出后短期内新引入核心人员、方案推出时未满足激励标准及已参与激励计划但在短期内做出突出贡献等人员。
四、激励对象聚焦核心人员,占总人数比重为 20% 左右
1.职务范围
激励对象的选择,聚焦于对公司经营业绩和未来发展有直接影响的管理人员和业务骨干,主要包括:
公司的董事、高级管理人员;
中层管理人员、核心技术人员或者核心业务人员;
董事会认为需要激励的其他人员:主要是指对经营单位和部门承担主要管理责任的中层管理人员、技术骨干、业务骨干等。

在 30 家公司中,多数企业的股权激励覆盖范围较大,超半数企业覆盖非高管的核心员工,并且偏向于同时激励。其中,激励董事、高级管理人员的有 15 家,激励中层管理人员、核心技术人员或者核心业务人员的有 25 家,激励董事会认为需要激励的其他人员的最多,有 29 家。
同时,在科创板“扩大可激励对象的范围”新政的推出之际,已经有多家上市公司将其纳入激励计划。
其中,有 3 家公司 —— 微芯生物、瀚川智能、石头科技,将“合计持有上市公司5%以上股份的股东”纳入为激励对象,原因均是几位股东同时是公司的主要管理人员和核心技术人员,对公司的核心技术开发、核心产品研发、战略发展具有重大影响。
事实上,科创板上市公司持股5%以上的股东,大多都是公司的创始人或者核心技术(业务)人员,对公司的战略发展至关重要,对该部分员工进行激励是必要且合理的。
此外,还有 10 家公司的激励对象含外籍员工,原因在于:
在业务方面,这些公司都致力于国际化发展战略,布局海外市场,在海外成立了子公司积极拓展海外业务,海外业务是公司未来持续发展中的重要一环。
这些公司非常重视海外本地化人才队伍的建设,长期吸收和培养当地人才。纳入激励对象的外籍员工均是对应岗位的关键人员,在公司的日常管理、技术、业务、经营等方面起不可忽视的重要作用。
而且,股权激励是境外公司常用的激励手段,外籍员工熟悉现金薪酬加股权激励的薪酬模式,实施股权激励更能稳定和吸引外籍高端人才的加入,通过本次激励计划将更加促进公司核心人才队伍的建设和稳定,从而有助于公司的长远发展。
2.激励人数

在激励人数上,传统 A 股股权激励的员工占比约为 15% ,科创板的这一比例则是 25% ,远高于市场大数。
其中“澜起科技”共激励 306 人,占同期员工总数的比例分别达到了 96.84% ,其次是中微公司,占比达到 91.86% ,覆盖范围较广,近乎全员激励。
但从数据上看,激励人数占公司总人数的比例平均值为 26.06% ,中间值为 15.09% ,从平均值和中间值的差额来看,说明两端数值差距较大。部分企业的覆盖范围较窄,如“交控科技”,共激励 21 人,占比仅 1.58% 。
3.职务要求
在职务要求上,所有激励对象必须在公司授予股票时,以及激励计划规定的考核期内,与公司或其分公司存在聘用或劳动关系。
在实践案例中,乐鑫科技、柏楚电子、晶晨股份 3 家公司,分别对激励对象进行分类,并设置了不同的激励条件。
由此可见,科创板公司在进行股权激励方案设计时,可以充分运用规则对激励对象实际情况进行分析,通过人员分类的手段在同一期计划中做差异化安排,设计满足自身的特点的激励方案。
五、授予价格平均折扣为 4 折,低于传统板块的 5 折
1.定价方法
在确定授予价格时,市面上的常用方法是参照员工的入职年限和相应时期的公司估值,设置不同授予价格,以提高激励计划的针对性和精准度。原因在于:
老员工入职时期更早,承担的风险和历史贡献更高,授予价格参照公司早期的估值水平确定,整体价格较低,与激励对象的预期相匹配,有助于团队凝聚力提升。
对于新员工,通常是基于公司上市时饿融资估值水平,给予一定的折扣比例而设定。通过差异化的定价,有利于公司在不同时期内激励需求的平衡和过渡。
案例分享:“晶晨股份”
公司根据激励对象司龄和职位重要性的不同,将激励对象分为两类:第一类激励对象为在公司连续任职 2 年以上或属于紧缺职位;第二类激励对象为在公司任职 2 年以下的员工。
然后,公司对两类激励对象分别设置不同的授予价格。
除了员工的入职年限和相应时期的公司估值,确定授予价格还要综合考虑激励力度、公司股份支付费用、团队出资能力和岗位稀缺性等多种因素。
合理的定价可以在一定程度上表现出公司及股东对人才的充分重视与肯定,使股权激励计划更具有示范效应,对未达到本次激励标准但具有发展潜力的员工也会产生激励作用。
2.授予价格

注:授予价格折扣=授予价格/当期公允价格,当期公允价格参考激励计划公布前 1 / 20 / 60 个交易日交易均价
在已公布股权激励计划的30家上市公司中,大多以首次公开发行价或首个交易日收盘价为定价基准,并在此基准上予以一定折扣。
考虑到科创板的高估值,实际授予价格占激励计划公布前 1 个交易日交易均价的比例分布在 13.88% ~ 76.83% ,平均值为 45.93% ,中间值为 47.3% 。
即员工可以公司股价1~7折的价格购入,平均折扣在 4 折左右,低于传统板块的 5 折。
以较低的价格进行激励,可以提升激励对象的工作热情和责任感,有效地统一激励对象与公司及公司股东的利益,对公司发展产生正向作用,并有利于推动激励目标的实现。
但是,给激励对象定价的让利,就是公司需要承担的“股份支付成本”,定价越低,公司成本就越高,具体计算公式是:股份支付成本 = 股票交易价格 - 授予价格。
所以在设置授予价格时,还要充分考虑股份支付成本的费用摊销对财务报表造成的影响。
案例分享:“石头科技”
石头科技的激励对象总人数为 203 人,占公司总人数的 33% ,而且授予价格确定为 54.23 元/股,仅占公司首次公开发行价格 271.12 元/股的 20%,相当于公司需要承担另外 80% 的成本。
但是,石头科技本次激励计划的激励总量仅为 57.555 万股,约占本激励计划草案公告日公司股本总额 0.8633% ,属于 30 家公司中的低位,最终以较少的股份数实现激励效果,减少原有股东权益的稀释。
除此之外,科创板还规定激励对象需要自筹资金,公司不得为激励对象提供贷款以及其他任何形式的财务资助,包括为其贷款提供担保,即员工必须自己出钱购买,禁止了免费激励的情况。
六、归属安排多采用“1+N”模式,3~4年锁定期占比最高

科创板规定,已授出的限制性股票,在激励对象满足相应归属条件后将按约定比例分次归属。
数据显示,上市公司一般会采用“1+N”模式,即 1 年等待期,分 2~6 年分批归属,其中锁定期为3年和4年的占比最高。
其中,有 3 家企业针对不同类型激励对象,设置了差异化的归属时间安排及业绩考核条件:
案例分享:“乐鑫科技”
根据激励对象司龄不同,将激励对象分为两类:第一类激励对象为在公司连续任职 1 年以上员工,第二类激励对象为在公司任职 1 年以下员工。
案例分享:“柏楚电子”
根据激励对象司龄及岗位职级,将激励对象分为三类:第一类激励对象为同时满足一定岗位职级并在公司连续任职 3 年以上员工;第二类激励对象为在公司连续任职 5 年以上但不满足一定岗位职级的员工;第三类激励对象为满足一定岗位职级但在公司任职 3 年以下员工。
案例分享:“优刻得”
根据激励对象司龄及岗位职级,将激励对象分为两类:第一类激励对象为在公司连续任职满 0.5 年且职级总监级(5.1 级)以下的,第二类激励对象为在公司任职不足 0.5 年或职级总监级(5.1 级)以上的。
七、考核以财务指标为主,少部分公司创新加入研发指标
1.考核指标
在业绩考核指标设置上,主要有“营业收入增长率”、“毛利润增长率”、“净利润增长率”,这些指标都是公司核心财务指标,有利于实现业绩增长水平与权益归属比例的动态调整。

在30家上市公司已公告股权激励方案中,大约四分之三的方案的业绩考核指标,均涉及公司营业收入增长率,营业收入类指标稳居公司首选 KPI 。
其次是营业收入增长率类搭配毛利润、净利润,以纯净利润为考核指标占比较少,主要是因为大部分公司为科创型企业,每年还在加大对于研发的投入,所以未选用净利润为业绩指标。
(1)营业收入增长率
营业收入是衡量企业经营状况、市场占有能力和预测企业经营业务拓展趋势的重要标志,不断增加的营业收入是企业生存的基础和发展的条件,营业收入增长率则直接反映了公司成长能力和行业竞争力的提升。
(2)毛利润增长率、净利润增长率
毛利润和净利润增长率,都能综合反映公司的市场竞争力和盈利能力的提升,净利润增长率能够真实反映公司的盈利能力提升和成长性,是反映公司增长或发展最终成果的核心财务指标。
在考核目标值上,公司需要综合考虑宏观经济环境、行业发展状况、市场竞争情况、公司历史业绩、以及公司未来的发展规划等相关因素,并兼顾本激励计划的激励作用,最终进行确定。
总的来看,大部分公司都设置了具有较高挑战性的业绩目标,增长要求普遍高于目前行业整体增速水平,这样可以进一步激发激励对象的主观能动性和创造性,在体现较高成长性、盈利能力要求的同时,还能保障预期激励效果。
除了传统盈利指标,有 2 家公司还将关于“研发”的相关指标纳入了考核体系。
案例分享:微芯生物
微芯生物所处医药行业,原创新药因其研发周期长、资金投入大,技术门槛高,研发成功后兼具稀缺性、科学性和独占性的特点,上市后能够以其疗效、安全性等优势在定价、招标等方面受国家政策的支持,从而满足临床用药需求,实现收入的快速增长。
因此,创新药企业在研项目所处阶段和研发进展情况,能够预示其主营业务收入的增长潜力和可持续发展水平,为公司营业收入的持续增长提供保障。
案例分享:澜起科技
澜起科技所处芯片行业,公司近期决定研发“Gen4 PCI-E Retimer”和“第一代 DDR5 内存接口芯片”两款芯片,这两款芯片将会对公司未来业绩成长具有重要影响。
为了激励并约束团队做好相关产品的研发及产业化,公司结合项目预计研发进度以及行业产业化相关进程,加入研发项目产业化指标进行考核。
研发项目指标具体指的是自项目产品研发成功,至考核当年底的累计销售额。研发项目指标不仅可以反映公司技术研发能力,更能体现研发果的转化和市场应用能力。
没有最完美的 KPI ,只有最适合本公司的 KPI 。
从以上 2 家公司的股权激励实践中,可以看到科创板上市公司也在不断探索、创新和优化考核指标体系,相信在未来,考核指标会更加得多样化、个性化,真正在 KPI 层面上做到一企一策。
2.考核方式
在考核方式上,大部分公司分为 2 个层面:“公司层面”和“个人层面”,公司将根据激励对象的综合绩效考评结果,确定激励对象个人是否达到归属条件,以实现业绩增长水平与权益归属比例的动态调整,鼓励员工共同推动公司估值的增长。
另外还有少部分公司还加入“激励对象所在经营单位层面”维度,加上“公司层面”和“个人层面”,设置三级绩效考核体系,能够对激励对象的工作绩效做出更准确、更全面的综合评价。
因此,激励对象当期实际归属的限制性股票数量 = 激励对象当期计划归属的限制性股票数量 × 激励对象所在经营单位的考核结果归属比例 × 个人层面的考核结果归属比例。
结语
科创板作为一个增量注册制改革的市场,其各方面的尝试都更加国际化、市场化。在股权激励方面,也尊重公司自治,灵活性和个性化更加突出。
自科创板开板以来,市场上公告的案例显示出科创板激励机制的灵活多变,在激励工具选择、激励对象的分类、定价基准的选取、考核指标设置等方面做了不断的创新。
相关规则的更加灵活和市场化,意味着科创板企业可以根据自身特点和需求,“量体裁衣”地设计出更具有吸引力的激励方案,帮助科技创新型企业吸引人才、留住人才,推动企业的持续、快速发展。
作者信息
本文作者为易参股权激励专家吴世杰、张潇予,和君咨询股权激励资深专家刘江盟、朱玉,对本报告亦有贡献。
如果您有任何关于科创板股权激励方面的问题,或对本调研有任何疑问和建议,欢迎与易参联系。

