记者丨林安东
图片来源丨企业官方
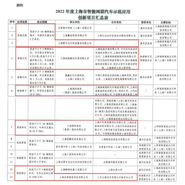
近日,上海市交通委员会确定了“2022年度上海市智能网联汽车示范应用创新试点项目”(“揭榜挂帅”)入选名单。据悉,此次上海市共入选了13个项目,分为8个应用场景。
上汽集团旗下公司友道智途、赛可出行等企业通过公示,成为创新试点项目的牵头、合作单位,包括智能出租、智能公交、智能重卡、智能转运和智能清扫5个应用场景。值得一提的是,在这份名单中,去年刚刚成立的上汽“科创小巨人”友道智途的名字出现了4次之多。
“减员化”提速
日前,《中国(上海)自由贸易试验区临港新片区条例》(以下简称“《条例》)经上海市十五届人大常委会第三十九次会议表决通过,并已于今年3月1日起正式施行。
“这项新政的推出,为我们加快推进‘减员化’,实现商业化运营提供有力保障。”友道智途CEO王瑞说,“目前,我们正在对智能驾驶系统架构进行升级,从下月起将在东海大桥列队行驶,启动‘减员化’运营。”
在已经实施的《条例》中,行业专家发现,“前沿产业发展”这个章节中,有一条对智能网联汽车有着重要影响,即“相关企业和机构可以在临港新片区全域开展智能网联汽车道路测试、示范应用和商业化试运营。”其中,“全域”二字意味着,从浦东国际机场的部分区域到小洋山岛,临港新片区百余平方公里范围统统被纳入试点区域。
“在政策范围内,友道智途的智能重卡将实现进一步减员化运作,预计将从4月开始在东海大桥启动‘减员化’测试运营。此外,今年我们将确保完成10万标准集装箱的真实转运业务,进一步提升东海大桥的通行效率。”友道智途鲲鹏产品线总经理李忠欣透露。
牵头“智能清扫”场景
去年8月,上汽正式成立了上海友道智途科技公司,聚焦港口、厂区等特定场景与干线物流场景的L4级和L3级自动驾驶汽车产品。
据“2022年度上海市智能网联汽车示范应用创新试点项目”名单显示,在此次的创新试点项目中,友道智途将牵头试点智能清扫这一应用场景。
据友道智途相关负责人介绍,友道智途的智能清扫车集成了激光雷达、毫米波雷达、超声组合感知系统、北斗网络RTK定位系统、车规级线控制动及转向系统等先进技术。在自动模式下,该车可自主对道路障碍物进行识别避让,并实现道路路沿石循边行驶及指定路线行驶两种作业模式。该车综合工况可连续作业4-5小时,清运各类垃圾2吨。
接入远程驾驶和实时监控,友道智途智能清扫车可实现一键制订清扫路线、设定作业时间,并实施清扫作业,进行道路侧喷水、360°高压冲洗作业,以及垃圾自动回收。与此同时,技术人员还可以通过数据中心实时监管车辆信息,保障清扫作业的安全、可靠。
一步步成型的“四大金刚”
除了智能清扫,友道智途还将参与智能重卡、智能转运及智能公交三个应用场景的试点。
自2020年7月以来,友道智途的L4级智能重卡产品就一直在东海大桥上进行准商业化运营。目前,准商业化自动驾驶运营里程已超过200万公里。通过嵌入真实运营场景和业务系统,友道智途的L4级智能重卡产品真正打通了从智能汽车、车队管理、物流调度到港口作业的全业务链流程。
另外,友道智途的集装箱智能转运车AIV于2020年完成了整车与功能安全测试,实现蟹行、双向行驶、主动避撞、精准停车等功能。友道智途的AIV智能转运车目前已经可以顺利实现和智能设备管控系统(IECS)的全自动信号交互,和轮胎吊、桥吊的精准定位及作业交互,并已正式开始与港口自动化桥吊、轮胎吊开展实船实箱生产测试作业。
几天前,友道智途与宁波大榭招商国际码头有限公司签署战略合作协议。在与大榭招商国际码头的合作中,友道智途将引入全栈自研的全新无人纯电动港内集装箱智能转运车AIV。
王瑞表示,友道智途会更关注自动驾驶的商业价值和应用落地,从有清晰商业前景、更容易实现商业化价值的赛道切入,持续加速,将领先技术逐一落地。目前,智能清扫车、智能城市公交车、智能重卡和AIV一起组成了友道智途探索智能驾驶新赛道上的“四大金刚,已在港口场景实现自动驾驶商业化落地,2022年在厂区、干线物流、矿区、园区等场景也会逐步落地,届时,友道智途的智能驾驶架构将更加成熟。

